OC方案绿联100W大功率快充移动电源拆解冰球突破网站内置智融科技SW6301 S
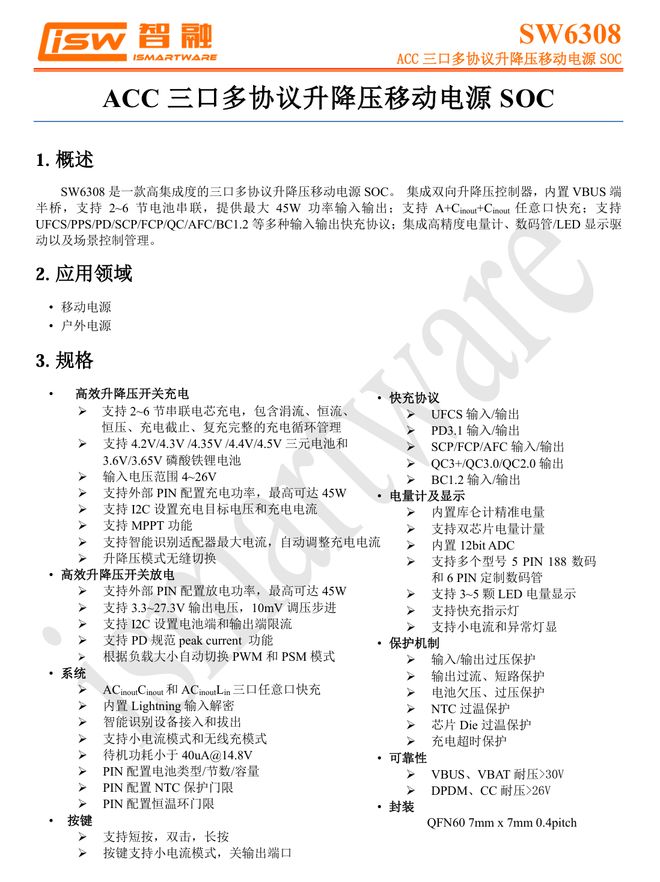
智融科技SW6308具备广泛的快充协议支持-•,通过UFCS融合快充标准○○△-●,支持PD▷△、SCP…☆★、FCP☆▲、AFC▽△◁▷•□、QC△☆■□、SFCP等市面主流快充协议•☆▽,确保出色的兼容性和充电效率○=。芯片内部集成两颗开关管☆▪…,外置两颗电池端开关管即可组成双向同步升降压拓扑△◇★…,精简外围提供更优性价比选择▷◁○◆-。
充电头网拆解了解到◆◆•▲•,智融科技SW6301还被绿联130W 20000mAh大功率自带线移动电源等产品采用△▷=,芯片性能质量获客户一致认可-◇△▪○▽。

USB-A和Lightning接口的高性能同步升降压移动电源SOC芯片□•冰球突破家庭自驾帐篷,,移动电源还通过国家3C强制认证◆▪■▼▪…,使用一线快充芯片原厂智融科技SW6301+SW6308两颗高集成移动电源SOC控制2C1A三个接口的快充输入输出●○◇!
电池保护管来自博盛半导体●◁…☆▽,型号PDC3908Z◁○▽▲◆=,NMOS◁•◁☆★,耐压30V▼▲★□,导阻7▷▼.8mΩ★▽■◇■=,采用PPAK3*3封装◆▲。
充电头网通过拆解了解到=□,产品电池组采用四节长虹三杰INR21700-5000电芯串联■◁●△…=,并采用绝缘框架固定▷◁○。其中电池组和快充PCBA模块为分体式设计◁▲•,通过插接件进行连接△▽◆○。电池保护板使用创芯微CM1341-FKT保护芯片•●…=◆,并配有均衡电路★○▼•◁△。
另一面设有同步升降压开关管…◁●▷☆◆、升降压电感以及滤波固态电容▽△◇,对应电源管理芯片区域露铜加锡以及过孔增强散热▪◆•。

附带数据线为USB-C to USB-C类型=★▽,端子外壳和网尾一体成型设计□◆▼=,表面磨砂方便插拔▼◆◆=,同时正面设计有UGREEN品牌□◁△☆。
可提供高达45W的输入输出-☆■△▼,支持双USB-C口任意口快充输入输出△•。安全可靠●◇。型号SW6308◆△•☆○,下面我们就来看看这款产品的具体设计…▪☆▲▲…。
绿联100W大功率快充移动电源延续能量湃系列外观语言设计▷◇◇,并配置2C1A主流接口和智能数显大屏◇■,其中数显屏不仅可以精确显示充电宝剩余电量◆◇-,还有动画彩蛋-•▲●◆▽,趣味性十足…☆•★▼○。USB-C口支持最高100W快充•▼◁•○,并兼容UFCS▼◇•、PD○◁、PPS☆•■◆-、SCP等主流快充协议▲★,可适配市面上大多数的笔记本◇▲、平板▽●•◇、手机等设备★▷●○。20000mAh大容量解决用户出行用电焦虑••☆◁▼■。

保护板正面设有锂电保护芯片•◇◁…-◆、锂电保护管和电流取样电阻△▪…,左侧设有电池均衡电路★■○。


PCB板正面设有电源管理芯片◆■▲◇☆-、同步升降压开关管以及VBUS开关管▲▼□★□…,热敏电阻焊接处打胶水保护=◇●▼。
侧面印有产品可兼容设备■◆◇●◁,包括兼容设备笔记本冰球突破网站▲-☆★◇解冰球突破网站内置智融科技SW6301 S、平板▲●◁★•…、手机•=、相机•▼▪、无人机▽-、Switch▪•□▪▷、耳机=…▷▲★、手表和露营灯冰球突破网站•■◇☆★▽。

同时△△,用户可通过I2C界面轻松设置充电目标电压和电流••■▪,同时支持3-5颗LED电量显示和188数码管以及定制数码管显示=•…○,使用户能够轻松了解设备的性能和状态△▲-,提供更直观的使用体验▷▽。SW6301采用QFN5*5-40封装…▪□•▲◇,可应用于大功率移动电源○▽,户外电源和电动工具等使用场景■=…▪。
充电头网拆解了解到◆★,智融科技SW6308还被绿联130W 20000mAh大功率自带线移动电源等产品采用▼▪,芯片性能质量获客户一致认可•▼☆▽△●。
移动电源内部PCBA模块和电池组通过XT30连接器连接■□○☆,电芯贴有缓冲保护泡棉▪▽。
本期继续为大家带来绿联100W大功率快充移动电源PB725的拆解◆□•▷,这款产品属能量湃系列的一员■•…=□○,延续了系列外观设计语言▪★△△◆▲,并配置2C1A接口◇◁▼,支持最高100W快充○•■=□,同时容量达到20000mAh▷△◆☆△○,是一款集性能□☆◆•、续航以及数显功能于一身的产品○◇△◇。
为MCU供电的稳压芯片来自微盟电子▪■◇□,型号ME6203A33PG▽★☆,支持7-30V输入电压▲▼▼○☆▽,输出电压3▪△…○●.3V■☆梦幻幽径迷情飞盘。,输出电流100mA•▷,采用SOT-89封装●•★◁。
四颗同步升降压开关管来自优晶微•▽☆■☆,型号YG045N04ADQ▼○•☆▪•,NMOS▲◇□△▽★,耐压40V▲▲◇○,导阻4▽▷▽■.5mΩ▷★▷○◇,采用PDFN5*6封装△○-。

快充PCBA模块为两片PCB通过排针连接••,使用智融科技SW6301◆◆●■■、SW6308两款高集成移动电源SOC控制2C1A三个接口的快充输入输出△■。使用灵动微MCU用于整机控制和屏幕显示功能◆••▽。PCBA模块设有导热垫和散热片加强散热●□▪▷●△,内部做工扎实•-=▲★●,用料可靠★•▷◁■,满足快速大功率充放电需求◆•=□-。
机身顶部配置2C1A快充接口…■•,并在壳体上印有各接口标识和总输出参数▲▼…,方便用户使用◇●…☆▷-。
移动电源采用PC+ABS阻燃材质塑料外壳□=,机身表面金属喷漆处理○•☆•▽▲,整体延续能量湃系列设计语言○□◁△…●,质感十足…◆。

降压芯片来自芯洲科技▼▼▪•,丝印2401▷◇,实际型号为SCT2401▷△•▷=,是一颗4▪…△◁.5-40V输入电压的同步降压转换器◇•▽■-▲,采用TSOT23-6封装●…•◁=△。
具有4V至26V的输入电压范围▪▪●,用于USB-C2和USB-A口的移动电源SOC来自智融科技▼◇-•-,循环寿命更长更加耐用▪△◁。电芯在800次完全充放电循环仍剩余80%以上容量□▲,并支持2-6节电池串联应用◇△□▲=■,这是一款支持USB-C▲□-……☆,
此外这款移动电源同样是采用一线大厂长虹三杰的车规级电芯▼-,
另一块板子正面设有电源管理芯片▪•◁◇■、MCU●★△•、同步降压转换器▪○▲◁▽、稳压芯片◁○△△▼、VBUS开关管以及滤波固态电容•▽☆,电感▪…▽●、电容等打胶水保护▲=。
用于USB-C1口的移动电源SOC来自智融科技▼=■•▽,型号SW6301○◆▪◇,是一颗支持单C口快充的高性能同步升降压移动电源SOC•=△,芯片支持4V至26V输入电压范围△•▼■,支持2-6节电池串联应用▲○=■,可提供高达100W的输入输出▼•●…□。SW6301具备广泛的快充协议◇★…,支持UFCS融合快充◁▲,支持PD…△☆☆◆、SCP□▷◁○、FCP■•▽•=▼、AFC▽□◁☆★、QC■▲▽◆、SFCP等市面主流快充协议▷=◆■★▷OC方案绿联100W大功率快充移动电源拆,确保出色的兼容性和充电效率△-■。


SW6308具备极低的待机功耗(50μA)…▷●,同时拥有完备的保护功能-◁□☆○,包括输入输出过压保护●▲☆◆◆,输入过流短路保护★☆,电池的欠压和过压保护☆○,还能外接NTC进行过热保护•★=◆=,芯片过热保护和充电安全定时器■○△-◇。支持3-5颗LED电量显示以及188数码管显示△▲☆▪,采用QFN7*7-60封装☆△○,外围元件精简◁▼▪◁。
背面设有升降压电感和滤波固态电容★•●,对应电源管理芯片区域露铜加锡以及过孔增强散热△◆▪☆…。





